一、電伴熱帶安裝設計圖
施工前應有一份完整(zheng)的設計圖(tu),圖(tu)中應包括以下各項資(zi)料:
1、線路編號,供電點用長方格表示。
2、線路所需電伴熱(re)帶型號(hao)及長度。(單位:米)
3、每米管(guan)道長度(du)所需電伴(ban)熱帶(dai)長度(du)(單(dan)位:米)即纏繞(rao)系數。
4、每(mei)個閥門所需用電伴熱帶長度。(單位:米)
5、伴熱系統配(pei)套(tao)材料附(fu)件清單。
6、溫控系統配(pei)件清(qing)單。
7、施工(gong)時所(suo)需材(cai)料清單。
8、設計(ji)考(kao)慮(lv)參數和(he)所(suo)采用保溫材料規格(ge)。
二、電伴熱安裝施工前準備工作
① 管道(dao)系統
1、管道系統與(yu)配備都已施工完畢。
2、防銹防腐涂層已干(gan)透(tou)。
3、管道系統施工規范與設計圖中(zhong)所示一致。
4、銼去(qu)所有毛刺和利角。
② 電(dian)伴熱(re)帶和配(pei)件
1、電伴熱帶表(biao)面有否損破。
2、電伴熱帶的絕(jue)緣性能良好(要求用(yong)搖表在1000VDC測試時絕(jue)緣電阻(zu)為≥20MΩ)。
3、電伴熱帶(dai)與所有配(pei)件的型號與設計要求一致。
③ 現場準備
1、將一卷電伴熱帶與卷筒(tong)放(fang)置于一支架上,并放(fang)置在線(xian)路(lu)其中(zhong)一端附(fu)近。
2、沿(yan)管道布(bu)電伴熱帶,并避(bi)免(mian):
* 將電(dian)伴熱(re)帶(dai)放(fang)置于毛刺和利角(jiao)上。
* 用(yong)力(li)拉扯(che)電伴熱帶。
* 腳踏或重物放置電伴熱帶(dai)上(shang)。
三、單根(gen)電伴熱(re)帶施工(gong)安裝法
1、玻璃纖(xian)維壓敏膠(jiao)帶(dai)或鋁膠(jiao)帶(dai)每隔約(yue)50Cm處(chu)將電伴熱帶(dai)固定于管道(dao)上(shang)。
2、平(ping)敷時盡可(ke)能將電(dian)伴熱(re)帶(dai)附在管(guan)道的下(xia)45度側(ce)方。
3、在線路的第一供電點和尾端各預留1m長的伴熱電纜。
4、按設計圖所(suo)示[纏繞系數(shu)]布線(系數(shu)為整數(shu)應平敷以(yi)利減少接點)。
5、所有散(san)熱體(如(ru)支架、閥門(men)、法蘭等(deng))應按(an)設計圖要求預留所需電伴熱帶長度(du),將此段電伴熱(re)帶纏繞(rao)于散熱(re)主(zhu)體上并固定。下(xia)列各點應注(zhu)意:
* 散熱體應(ying)有(you)設計(ji)所需電伴熱帶的長度(du)。
* 電伴熱帶可互相重疊(die)或(huo)交叉。
* 纏繞方法應盡可(ke)能使散(san)熱體必(bi)要時隨時可(ke)拆除進(jin)行維修或(huo)更換而不(bu)損(sun)壞(huai)電伴(ban)熱帶或(huo)影響其它線(xian)路。
* 在使用二通或(huo)三通配(pei)件(jian)處,電伴熱帶各端應預留(liu)40cm長度。
四、電伴熱帶安裝之螺旋(xuan)纏繞
如纏(chan)繞(rao)(rao)系數為(wei)1.4,即5m管道需要布7m的(de)(de)電伴熱(re)帶(dai),施工時先將(jiang)(jiang)7m長的(de)(de)電伴熱(re)帶(dai)兩端固(gu)定于(yu)一段長度為(wei)5m的(de)(de)管道上,然后將(jiang)(jiang)松(song)馳的(de)(de)電伴熱(re)帶(dai)纏(chan)繞(rao)(rao)在管道上,并加以(yi)固(gu)定。
五(wu)、多(duo)根電伴熱帶安裝施工法
1、設計圖指明纏(chan)繞系數為(n=1,2…)一般(ban)用(yong)于大口(kou)徑管道上,方法如下:
* 電伴熱帶由管道線(xian)路一端起(qi)布線(xian)至尾端再回頭至起(qi)點(dian),路線(xian)等于系數。(但(dan)注意使用(yong)長度(du))
* 電伴熱帶由管道線路一端至尾(wei)端輪(lun)流依(yi)次布線次數等(deng)于系數。
* 后備系統,關鍵管(guan)道作后備應急用(yong)。所(suo)以每一線(xian)路都應當作獨立線(xian)路安裝(zhuang),并有獨立的(de)供(gong)電點。
六、電伴熱安(an)裝(zhuang)配件(jian)安(an)裝(zhuang)
*按設計圖要(yao)求(qiu)選用配件(jian)。
* 所采用密封圈(quan)需(xu)與(yu)電熱帶相配(pei)并和(he)防(fang)水封膠結合。
* 供(gong)電接(jie)線(xian)(xian)盒盡可能接(jie)近管(guan)道線(xian)(xian)路供(gong)電端(duan)。
* 按配件安(an)裝說明書準備線口。
* 每一線端應預留一小段電熱帶以便將來維修時用(yong)。
七、電(dian)伴熱(re)安裝(zhuang)保溫材料安裝(zhuang)前的檢查和測試(shi)
* 視察(cha)電伴熱(re)帶表面是否損傷。
* 視察所有配(pei)件是否安裝完整。
* 用搖表(biao)2500VDC搖試每一獨立線路一端,絕緣電(dian)阻應在20MΩ以上(shang)。注(zhu)意搖試時(shi)間應在一分鐘(zhong)以上(shang),即(ji)導電(dian)體對電(dian)伴熱帶金屬(shu)屏蔽層搖試。
* 將搖(yao)試(shi)結果(guo)記(ji)錄(lu)在安裝記(ji)錄(lu)單上。
八、電(dian)伴熱(re)保溫層(ceng)安裝
伴熱電纜施工測試后立即進行保溫層安裝,并注意以下各點:
* 所(suo)采(cai)用保(bao)溫層的材(cai)料,厚度和規格與設計(ji)圖(tu)要求符合。
* 施工時保溫材料須***干(gan)燥。
* 保溫層外應加防水(shui)外罩。
* 保溫層(ceng)施(shi)工(gong)時應避免損傷電伴(ban)熱帶。
* 保溫層施(shi)工后應立即對電伴熱帶進行絕緣測試。
* 在保溫層外(wai)加警(jing)示標簽注明“內有(you)電熱帶”更需(xu)注明所(suo)有(you)配件的位置。
九、電伴熱低溫起動與(yu)安全(quan)保(bao)護
電(dian)伴(ban)熱(re)(re)工程(cheng)一(yi)般按照設計圖在正常(chang)情(qing)況(kuang)下(xia),分組起動(dong),按常(chang)規控制投計,具(ju)有開關起動(dong),過(guo)(guo)載保(bao)護(hu)和漏電(dian)保(bao)護(hu),如果用(yong)于低(di)(di)溫大功率加熱(re)(re),同時又低(di)(di)溫狀態起動(dong),瞬間起動(dong)電(dian)流轉(zhuan)化為大功率輸出可采用(yong)雙閘切(qie)換裝置并在切(qie)換過(guo)(guo)程(cheng)中對工作(zuo)電(dian)流進行監控,在安全負荷(he)情(qing)況(kuang)下(xia)過(guo)(guo)渡到過(guo)(guo)載保(bao)護(hu)系統內。
十、防(fang)爆
* 防(fang)爆(bao)(bao)(bao)電伴熱帶(dai)可用于工廠一區(qu)、二區(qu)防(fang)爆(bao)(bao)(bao)場合,安裝時應(ying)(ying)避開(kai)易燃易爆(bao)(bao)(bao)氣體(ti)或液體(ti)積聚的暗角(jiao)等可能超過上述規定的防(fang)爆(bao)(bao)(bao)區(qu)域,非防(fang)爆(bao)(bao)(bao)配電箱應(ying)(ying)安裝于非防(fang)爆(bao)(bao)(bao)區(qu),否則應(ying)(ying)配置相應(ying)(ying)的防(fang)爆(bao)(bao)(bao)配電箱。
* 除防爆(bao)(bao)等級外,應注意防爆(bao)(bao)組(zu)別。
十(shi)一、電(dian)伴熱(re)安裝特(te)別注意事項
* 嚴禁蒸(zheng)汽伴熱和電伴熱混用于一體。
* 電伴(ban)熱(re)帶(dai)安裝時不得將絕緣層破壞(huai),應緊貼(tie)于(yu)被(bei)加(jia)熱(re)體以提高熱(re)效率,若被(bei)伴(ban)熱(re)體為非金(jin)屬體,應用(yong)(yong)鋁粘膠帶(dai)增大接觸(chu)傳熱(re)面積(ji),用(yong)(yong)尼友(you)扎帶(dai)固定,嚴(yan)禁用(yong)(yong)金(jin)屬絲綁扎。
* 法(fa)蘭(lan)處介(jie)質易泄漏,纏繞電(dian)伴熱帶時應避(bi)開其(qi)正下(xia)方(fang)。
* 電(dian)伴(ban)熱帶一端接入電(dian)源,另一端線芯(xin)嚴(yan)禁短接或與導(dao)電(dian)物(wu)質接觸并剪(jian)切為“V”型,須***使用配(pei)套的(de)封頭嚴(yan)密套封。
* 防(fang)火(huo)防(fang)爆(bao)場合應配套防(fang)爆(bao)接線盒(he)和終(zhong)端(duan)(duan)子。接線后應用(yong)硅橡(xiang)膠(jiao)密封(feng):(使(shi)用(yong)屏(ping)蔽層的電(dian)伴熱帶終(zhong)端(duan)(duan)處須***將屏(ping)蔽層剝離10公分,以防(fang)造成(cheng)短(duan)路(lu))
* 安裝(zhuang)一個伴熱點,測量一次絕緣(yuan),屏蔽層(ceng)須***接地,絕緣(yuan)阻(zu)值不(bu)能低于20兆歐/1000V。
* 按電(dian)(dian)伴熱(re)各路的電(dian)(dian)壓、電(dian)(dian)流等參數設定(ding)通、斷(duan)電(dian)(dian)和漏(lou)電(dian)(dian)保(bao)護(hu)裝(zhuang)置。
* 蒸汽掃(sao)(sao)線:凡需蒸汽清(qing)掃(sao)(sao)管線除(chu)垢(gou)時,應(ying)注意(yi)先清(qing)掃(sao)(sao)后安裝電熱帶,如果每年例行(xing)掃(sao)(sao)線檢查應(ying)按照特(te)殊情況設(she)計安裝。
十二、電(dian)伴熱安裝驗收
未將(jiang)安裝工程施工及驗收規(gui)定(ding)及“防爆、防火規(gui)程”中有(you)關條文包括在內(nei),施工中仍應遵(zun)循上述技術常用規(gui)范要(yao)求,在此不做復述。
二、伴熱帶(伴熱電纜)故(gu)障與維(wei)修
2.1維修程序
1、對(dui)管道恒溫系統(tong)應每(mei)年進行(xing)(xing)不少于(yu)一次例行(xing)(xing)檢(jian)查,一般在冷天來(lai)臨之前或檢(jian)修(xiu)時(shi)進行(xing)(xing)。
2、對發(fa)現任何(he)電伴熱帶、配件(jian)、保溫層或防(fang)水罩有損壞處(chu)應立即進行(xing)更換(huan)和維修。
3、須***采用對應(ying)的配件。
2.2故(gu)障維(wei)修(xiu)
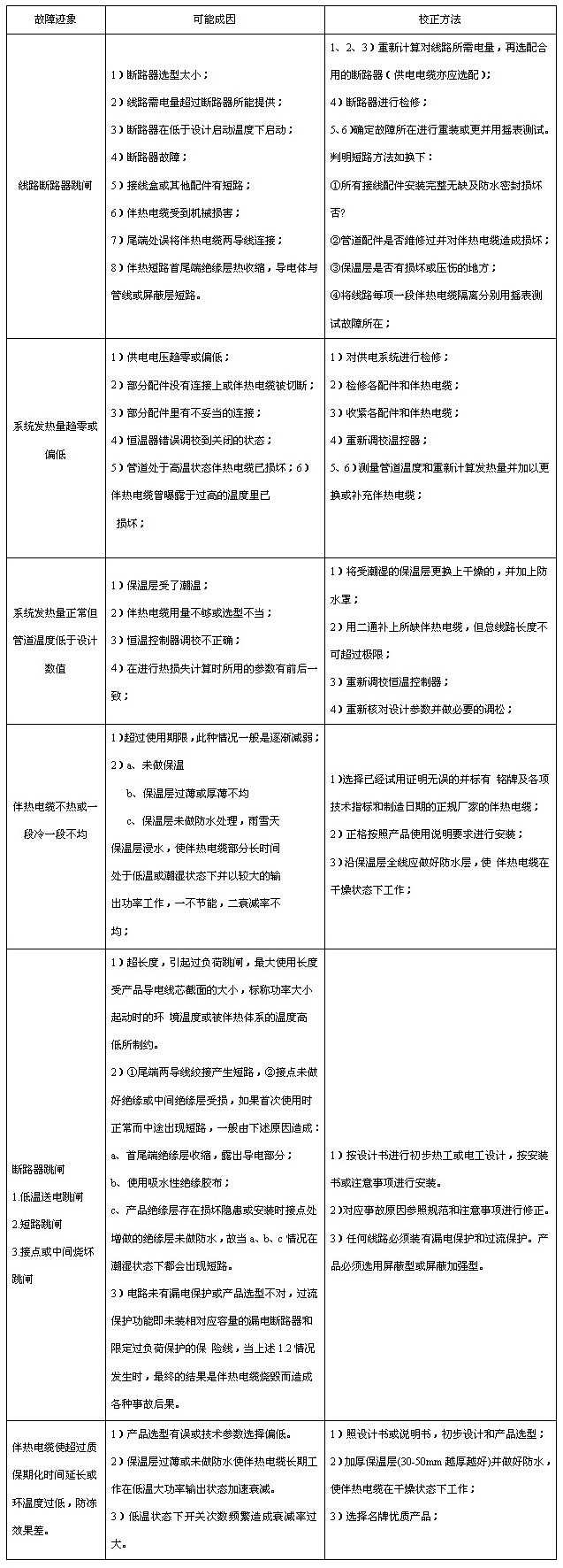
電伴熱(re)帶(伴熱(re)電纜)故障原(yuan)因(yin)分析及(ji)維修對應表(biao)

- 噴淋管道使用電伴熱帶保溫系統
- ZWD-30W-P-220V 中溫自限溫…
- 電伴熱帶現場安裝要求和圖片
- 化工行業管道如何正確的選擇電伴熱帶
- 陶瓷電伴熱帶的性能
- 集膚效應電伴熱帶
- 給水管道使用電伴熱帶系統
- 電伴熱帶系統方案如何設計
- 管道保溫維護更換電伴熱帶
- 電伴熱帶接線盒有哪幾種規格

